湖南师范大学

211 | 985 | 双一流 | 师范
湖南省 本科 省重点 公办

1935

仁爱精勤

0731-88872222

https://www.hunnu.edu.cn/

图片

湖南师范大学2018年戏剧影视文学专业招生简章

2022-06-20 22:25:34      分享至:

湖南师范大学创建于1938年,位于历史文化名城长沙,是国家“211工程”重点建设的大学、国家“双一流”建设高校、教育部普通高等学校本科教学工作水平评估优秀高校。学校现有7个校区,占地2700余亩,建筑面积119余万平方米。主校区西偎麓山,东濒湘江,风光秀丽,是全国绿化“400佳”单位之一。学校设有24个学院,开设92个本科专业,本科和研究生教育覆盖哲学、经济学、法学、教育学、文学、历史学、理学、工学、农学、医学、管理学、艺术学等12大学科门类。2018年我校面向全国部分省(区、市)招收艺术类四年制本科生。

我校文学院创办于1996年,其前身为1938年成立的国立师范学院中文系,办学历史悠久,师资力量雄厚,院友遍及海内外,社会效果良好。现有汉语言文学(下设中文教育、中文秘书、中文基地3个方向)、汉语国际教育、戏剧影视文学(艺术类)3个专业。教职员工共计110人,其中教授30人、副教授37人,具有博士学位者48人。中国语言文学学科具有一级学科博士、硕士授予权,为湖南省“十二五”重点学科,拥有国家文科中文基础人才培养基地等传统优势学科,图书、影像资料丰富。文学院人才辈出,桃李满天下,培养了韩少功、汤素兰、梁振华、刘同、易术等大批文学艺术人才。文学院学生社团——楚魂戏剧社、影视协会、朝暾文学社在国内有较大影响,其社员文学创作、戏剧演出和影视作品多次获省部级奖项,为戏剧影视文学专业学生创造了良好的学习场所和实践平台。

一、专业简介

戏剧影视文学专业教育在我校文学院起步较早。20世纪80年代初就开始培养元明清戏剧、中国当代文学(影视方向)专业硕士研究生。90年代以来,开设了“影视概论”、“中外戏剧史”、“京剧和传统文化”等课程,戏文专业教学得以普及和深化。进入21世纪后,戏剧影视文学专业教学和研究力量日益壮大。2008年,经国务院学位委员会批准率先在湖南省获得影视戏剧文学专业硕士授予权,现拥有戏剧与影视学一级学科硕士授予权;2013年,获教育部批准正式开办湖南省内第一个戏剧影视文学(艺术类)本科专业。该专业师资力量雄厚,现有专业教师20人,其中教授5人(含博士生导师3人)、高级工程师2人、副教授10人、讲师3人,具有博士学位者5人、硕士学位者7人,其中博士后4人,戏剧影视创作、实践经验丰富,年龄、学缘、知识结构合理,专业基础扎实,创新意识与开拓精神较强,具有跨学科和跨专业教研能力。学院整合校内外资源,与湖南省广播电视台、潇湘电影集团等单位密切合作,有较先进的戏剧影视教学观摩厅、摄影摄像设备和一流的教学实践基地。该专业旨在培养在各级电视、电影、广播、音像、剧院(团)、影视制作、网络媒体、报刊杂志等系统和党政机关、新闻、宣传、文化、电教中心等部门以及企事业单位、大中学校从事戏剧影视文学的创作与评论、策划与宣传、编辑与编导、管理与公关、教学与研究等工作的专业人才。

学制四年,授予艺术学学士学位。

二、招生省份及计划

我校2018年戏剧影视文学专业拟在湖南、江苏、福建、安徽、河南等省份招生。校考省份拟定计划见下表,湖南等承认省统考成绩省份招生计划另行公布,具体招生计划详见各省(区、市)2018年招生计划来源表。

校考省份拟定计划表

三、校考专业考试地点及时间安排

注:以上考试时间地点和报名方式如有变化,以各省(区、市)招生考试机构网站公布为准,请及时关注各省(区、市)招生考试机构网站和我校招生信息网发布的最新消息。注明网报的请登陆该省(区、市)招生考试机构规定的网站报名。

四、报名及考试

(一)报名

1.凡报考我校戏剧影视文学专业的考生必须符合教育部及生源所在省份关于普通高等学校艺术类招生的报名条件,考生所在省份统考若包含戏剧影视文学类或编导类统考,须统考合格。现场报名时请准备好以下材料:本省艺术类专业准考证及身份证的原件和复印件。

2.考生不能函报和跨省报名。

3.我校戏剧影视文学专业实行文理兼招。

(二)考试

考试分为专业考试和文化考试。湖南等承认省统考成绩省份的考生参加生源所在省份戏剧影视文学类或编导类统考;我校组织戏剧影视文学专业校考省份的考生须参加我校单独组织的专业校考。所有考生均须参加所在省(区、市)组织的全国普通高校招生统一考试(文化课考试)。

各省专业统考内容见该省公开发布的考试大纲。

(三)校考专业考试内容

1.考试科目及分值

戏剧影视文学专业招生考试由下面两门科目的笔试组成,满分300分。

科目一:戏剧影视文学知识与命题写作(满分150分)

科目二:戏剧影视文学作品分析(满分150分)

2.考试内容、形式

科目一:戏剧影视文学知识与命题写作

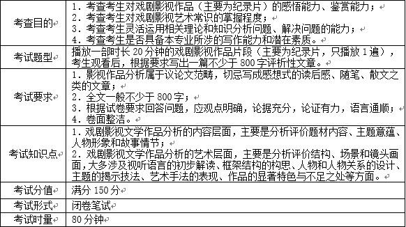
科目二:戏剧影视文学作品分析

五、校考合格证发放

我校将在湖南师范大学招生信息网发布省外专业校考成绩,按教育部有关规定划定专业合格线并公布合格考生名单。考生登录我校招生信息网,可自主选择打印“湖南师范大学2018年艺术类专业校考合格证”,我校将在规定时间内将校考合格考生的相关数据报送至考生所在省(区、市)招生考试机构并作为录取依据。请考生注意跟踪查看,我校不再寄发纸质合格证。

六、录取原则

1.取得我校戏剧影视文学校考专业合格证的省外考生可报考我校戏剧影视文学专业。考生高考文化成绩达到生源省(区、市)招生考试机构划定的相应批次艺术本科专业录取控制分数线,我校按高考文化成绩从高到低录取。文化成绩相同时,校考专业成绩高者优先。

2.湖南省报考我校戏剧影视文学专业的考生须参加湖南省教育考试院组织的编导类统考,我校认可湖南省统考成绩。录取原则按照湖南省教育考试院的相关规定执行。

3.其他承认省统考成绩省份报考我校戏剧影视文学专业的考生须参加生源所在省份戏剧影视文学类或编导类统考,我校认可其省统考成绩并使用省统考成绩作为专业成绩。考生须省统考合格,且高考文化成绩、统考专业成绩均达到生源省(区、市)招生考试机构划定的相应批次艺术本科专业录取控制分数线,我校按高考文化成绩从高到低录取。文化成绩相同时,统考专业成绩高者优先。

七、其他

1.新生入校后一个月内组织入学资格审查,资格审查不合格者,视情节轻重予以处理,直至取消其入学资格。

2.咨询电话

学校招生办公室:0731-88872222

文学院:0731-88872571

3.湖南师范大学招生信息网:http://zsb.hunnu.edu.cn

4.湖南师范大学招生办公室保留对本简章的最终解释权。

湖南师范大学2018年戏剧影视文学专业招生简章

2022-06-20 22:25:34

湖南师范大学创建于1938年,位于历史文化名城长沙,是国家“211工程”重点建设的大学、国家“双一流”建设高校、教育部普通高等学校本科教学工作水平评估优秀高校。学校现有7个校区,占地2700余亩,建筑面积119余万平方米。主校区西偎麓山,东濒湘江,风光秀丽,是全国绿化“400佳”单位之一。学校设有24个学院,开设92个本科专业,本科和研究生教育覆盖哲学、经济学、法学、教育学、文学、历史学、理学、工学、农学、医学、管理学、艺术学等12大学科门类。2018年我校面向全国部分省(区、市)招收艺术类四年制本科生。

我校文学院创办于1996年,其前身为1938年成立的国立师范学院中文系,办学历史悠久,师资力量雄厚,院友遍及海内外,社会效果良好。现有汉语言文学(下设中文教育、中文秘书、中文基地3个方向)、汉语国际教育、戏剧影视文学(艺术类)3个专业。教职员工共计110人,其中教授30人、副教授37人,具有博士学位者48人。中国语言文学学科具有一级学科博士、硕士授予权,为湖南省“十二五”重点学科,拥有国家文科中文基础人才培养基地等传统优势学科,图书、影像资料丰富。文学院人才辈出,桃李满天下,培养了韩少功、汤素兰、梁振华、刘同、易术等大批文学艺术人才。文学院学生社团——楚魂戏剧社、影视协会、朝暾文学社在国内有较大影响,其社员文学创作、戏剧演出和影视作品多次获省部级奖项,为戏剧影视文学专业学生创造了良好的学习场所和实践平台。

一、专业简介

戏剧影视文学专业教育在我校文学院起步较早。20世纪80年代初就开始培养元明清戏剧、中国当代文学(影视方向)专业硕士研究生。90年代以来,开设了“影视概论”、“中外戏剧史”、“京剧和传统文化”等课程,戏文专业教学得以普及和深化。进入21世纪后,戏剧影视文学专业教学和研究力量日益壮大。2008年,经国务院学位委员会批准率先在湖南省获得影视戏剧文学专业硕士授予权,现拥有戏剧与影视学一级学科硕士授予权;2013年,获教育部批准正式开办湖南省内第一个戏剧影视文学(艺术类)本科专业。该专业师资力量雄厚,现有专业教师20人,其中教授5人(含博士生导师3人)、高级工程师2人、副教授10人、讲师3人,具有博士学位者5人、硕士学位者7人,其中博士后4人,戏剧影视创作、实践经验丰富,年龄、学缘、知识结构合理,专业基础扎实,创新意识与开拓精神较强,具有跨学科和跨专业教研能力。学院整合校内外资源,与湖南省广播电视台、潇湘电影集团等单位密切合作,有较先进的戏剧影视教学观摩厅、摄影摄像设备和一流的教学实践基地。该专业旨在培养在各级电视、电影、广播、音像、剧院(团)、影视制作、网络媒体、报刊杂志等系统和党政机关、新闻、宣传、文化、电教中心等部门以及企事业单位、大中学校从事戏剧影视文学的创作与评论、策划与宣传、编辑与编导、管理与公关、教学与研究等工作的专业人才。

学制四年,授予艺术学学士学位。

二、招生省份及计划

我校2018年戏剧影视文学专业拟在湖南、江苏、福建、安徽、河南等省份招生。校考省份拟定计划见下表,湖南等承认省统考成绩省份招生计划另行公布,具体招生计划详见各省(区、市)2018年招生计划来源表。

校考省份拟定计划表

三、校考专业考试地点及时间安排

注:以上考试时间地点和报名方式如有变化,以各省(区、市)招生考试机构网站公布为准,请及时关注各省(区、市)招生考试机构网站和我校招生信息网发布的最新消息。注明网报的请登陆该省(区、市)招生考试机构规定的网站报名。

四、报名及考试

(一)报名

1.凡报考我校戏剧影视文学专业的考生必须符合教育部及生源所在省份关于普通高等学校艺术类招生的报名条件,考生所在省份统考若包含戏剧影视文学类或编导类统考,须统考合格。现场报名时请准备好以下材料:本省艺术类专业准考证及身份证的原件和复印件。

2.考生不能函报和跨省报名。

3.我校戏剧影视文学专业实行文理兼招。

(二)考试

考试分为专业考试和文化考试。湖南等承认省统考成绩省份的考生参加生源所在省份戏剧影视文学类或编导类统考;我校组织戏剧影视文学专业校考省份的考生须参加我校单独组织的专业校考。所有考生均须参加所在省(区、市)组织的全国普通高校招生统一考试(文化课考试)。

各省专业统考内容见该省公开发布的考试大纲。

(三)校考专业考试内容

1.考试科目及分值

戏剧影视文学专业招生考试由下面两门科目的笔试组成,满分300分。

科目一:戏剧影视文学知识与命题写作(满分150分)

科目二:戏剧影视文学作品分析(满分150分)

2.考试内容、形式

科目一:戏剧影视文学知识与命题写作

科目二:戏剧影视文学作品分析

五、校考合格证发放

我校将在湖南师范大学招生信息网发布省外专业校考成绩,按教育部有关规定划定专业合格线并公布合格考生名单。考生登录我校招生信息网,可自主选择打印“湖南师范大学2018年艺术类专业校考合格证”,我校将在规定时间内将校考合格考生的相关数据报送至考生所在省(区、市)招生考试机构并作为录取依据。请考生注意跟踪查看,我校不再寄发纸质合格证。

六、录取原则

1.取得我校戏剧影视文学校考专业合格证的省外考生可报考我校戏剧影视文学专业。考生高考文化成绩达到生源省(区、市)招生考试机构划定的相应批次艺术本科专业录取控制分数线,我校按高考文化成绩从高到低录取。文化成绩相同时,校考专业成绩高者优先。

2.湖南省报考我校戏剧影视文学专业的考生须参加湖南省教育考试院组织的编导类统考,我校认可湖南省统考成绩。录取原则按照湖南省教育考试院的相关规定执行。

3.其他承认省统考成绩省份报考我校戏剧影视文学专业的考生须参加生源所在省份戏剧影视文学类或编导类统考,我校认可其省统考成绩并使用省统考成绩作为专业成绩。考生须省统考合格,且高考文化成绩、统考专业成绩均达到生源省(区、市)招生考试机构划定的相应批次艺术本科专业录取控制分数线,我校按高考文化成绩从高到低录取。文化成绩相同时,统考专业成绩高者优先。

七、其他

1.新生入校后一个月内组织入学资格审查,资格审查不合格者,视情节轻重予以处理,直至取消其入学资格。

2.咨询电话

学校招生办公室:0731-88872222

文学院:0731-88872571

3.湖南师范大学招生信息网:http://zsb.hunnu.edu.cn

4.湖南师范大学招生办公室保留对本简章的最终解释权。